逆天纪,首码上线,刚出一秒,免费撸,淘金城镇模式,一定不要错过,
大收藏家是该项目方推出的第二个项目。这家公司拥有一定的技术实力。
玩家可以出售材料、丹药和底座来获得收益。异界探宝的玩法类似于游戏闯关,玩家可以从中获得宝物。其他玩法与”大收藏家”类似。
更多玩法,赶紧上线了解拉!
逆天纪提供了三种游戏玩法:技能玩法、灵兽玩法和零撸玩法,以及一个酒仙和渡劫飞升的特殊玩法。
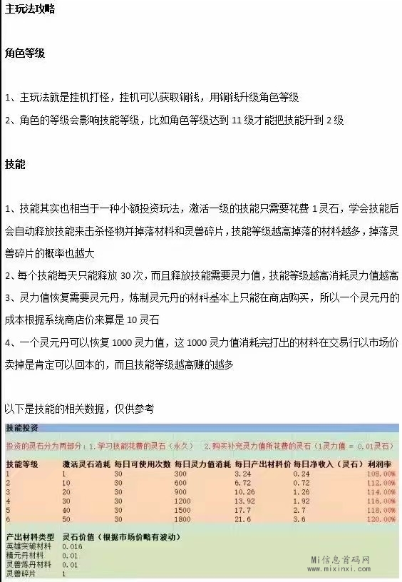
技能玩法:最低投资26个灵石,开启6个技能并每天买卖20个灵元丹和材料,形成无限循环。最高投资1000灵石,可以全面升级至6级技能,并每天投资100灵石进行买卖,同样实现无限循环。
灵兽玩法:通过投资初始灵兽500左右灵石或10000左右灵石,养育金木水火土五行灵兽,每35天为一个周期,平均获利约为百分之40。
零撸玩法:每天获得115灵力值和1440疲劳值,通过推广或试玩游戏积攒6个灵石以全开技能(一天时间即可)。每天获得11个技能,一个月可获得330个技能,相当于百分之8的灵兽碎片。330个技能可获得约1000个材料,每个材料价格约为0.012,一个月可获得12灵石和31个灵石,总额约为43元。
< 群:950587124 >
< V:1020267885 >











© 版权声明
本站网络名称:
Mi信息首码网
本站永久网址:
www.mixinxi.com
网站侵权说明:
这篇内容是由互联网用户自发贡献的,该文观点仅代表作者本人,在下载或注册之前,请务必审慎考虑。
1 如果发现本站内容涉嫌抄袭、侵权或违反法律法规,请及时提供相关信息以便进行修改, 请联系客服进行删除处理。
2 本站仅提供信息存储空间服务,不拥有所有权,不承担相关法律责任。
3 风险提示:合作之前建议签订合同,Mi信息首码网作为信息共享平台无法对信息的真实性及准确性做出判断,不承担任何财产损失和法律责任,若您不同意该提示,请关闭网页且不要在本站拓展任何合作,否则造成的任何损失由您个人承担。
1 如果发现本站内容涉嫌抄袭、侵权或违反法律法规,请及时提供相关信息以便进行修改, 请联系客服进行删除处理。
2 本站仅提供信息存储空间服务,不拥有所有权,不承担相关法律责任。
3 风险提示:合作之前建议签订合同,Mi信息首码网作为信息共享平台无法对信息的真实性及准确性做出判断,不承担任何财产损失和法律责任,若您不同意该提示,请关闭网页且不要在本站拓展任何合作,否则造成的任何损失由您个人承担。
THE END
------本页内容已结束,喜欢请收藏------
相关推荐














请登录后查看评论内容